额尔登布拉格苏木以小积分迸发大能量抓实党建促基层治理新提升
“我有180积分了,能换好多生活用品,这个积分制活动很实用,我以后会继续积极参与嘎查的各类活动中去,积攒更多的积分,兑换更多的奖品。”额尔登布拉格苏木公忽洞嘎查牧民于先生看着登记表上的积分信息,笑得乐开了花。

为扎实有效推进苏木基层治理,提升嘎查宜居宜业水平,根据全市嘎查村持续深入开展“积分制”“清单制”工作的要求,额尔登布拉格苏木积极探索实施乡村治理“积分制”工作办法,让苏木里的乡风文明有“镜子”可照、有“尺子”可量、有“标杆”可比,用小积分迸发大能量,抓好党建促基层治理新提升。
一、完善积分体系,量化实践内容
苏木出台了“积分文明团结超市”工作方案,因地制宜地制定了积分评价内容,建立了积分评价体系。
一是明确积分对象,将参与积分制管理的对象分为两类:苏木机关工作人员以个人为单位,将所得积分计入个人名下;嘎查党员群众则以家庭为单位,将家庭成员所得积分计入户主名下。
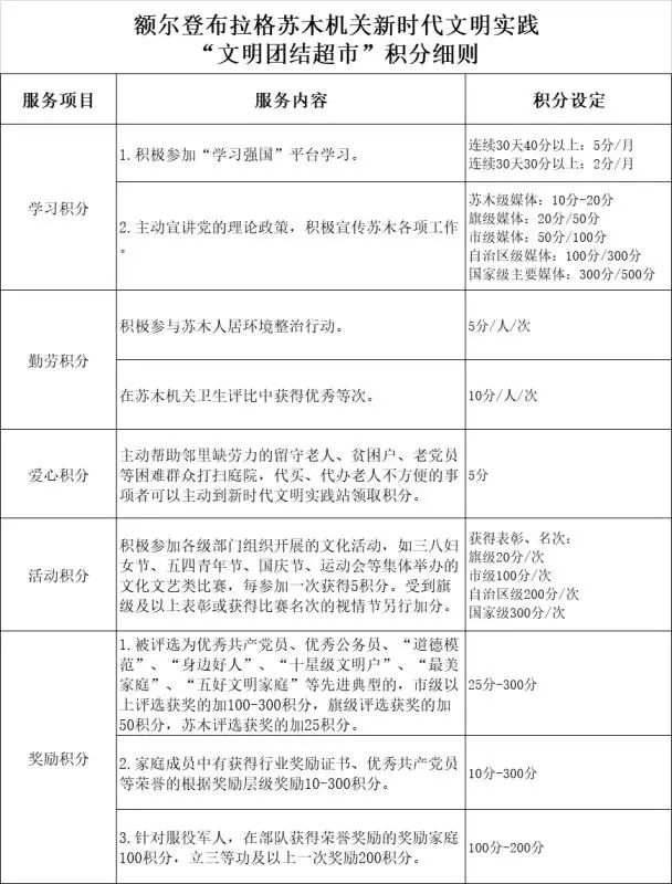
二是科学设置积分内容,为嘎查党员群众设立了6大类积分项目,分别是学习积分、勤劳积分、爱心积分、活动积分、热心积分、奖励积分,细化为15项赋分细则。细则不仅包括了参加党组织的各项组织生活,也包括了人居环境整治、文化活动开展、精神文明建设等方面,将嘎查党员群众参与基层治理的积极性充分调动起来。
三是合理设定积分标准,根据苏木指导、嘎查组织相结合的工作实际,制定了由2分至10分不等的积分设定。例如积极参与嘎查人居环境整治行动加5分,有效开展、协助调解邻里纠纷,解决措施得到双方一致认可的加10分。而奖励积分根据荣誉层级不同,制定可10分至300分的积分设定。

二、规范积分管理,健全监督机制
一是确立组织机构,依托新时代文明实践站,成立了积分制管理专项工作小组,加强对积分制工作的评分指导。将嘎查党建员、老党员、退休干部、道德模范等组织起来,不定期巡逻检查各家房前屋后的环境卫生,对农牧民日常行为打分提供依据。
二是健全档案记录,定期对党员群众的日常积分情况审核认定并在公开栏进行公示公开,群众表示无异议后,由专人建成积分管理台账,明确记载每人的积分事项和积分明细,实现积分清晰明确,档案随时可查。
三是强化运行监督,党员群众的日常积分按要求记入积分管理台账,由嘎查两委班子成员、驻村工作队成立积分评议小组,负责审核、评议、公示等环节,嘎查党员群众可以随时随地反映积分行为,提供相关依据,实现互相监督、相互衔接。



三、落实积分兑换,建立长效机制
一是创立文明积分超市,党员群众所赚取的积分,可以到“文明团结超市”进行积分兑换,目前,额尔登布拉格苏木7个嘎查1215户农牧民都参与到了积分制活动中。同时坚持公益性和市场性并行的原则,通过争取财政补贴、社团组织捐赠、帮扶支持、爱心企业捐助等方式筹集兑换物品,一般以生活日用品为主,基本能够满足群众积分兑换需求。
二是与党员管理相结合,苏木党委、嘎查党支部结合工作实际,把党员评奖评优纳入积分制管理,同时也将积分情况作为“七一”表彰、年度评优的参考指标,鼓励党员主动参与支部活动“赚取积分”,让党员先进性“看得见、摸得着”。
三是及时融入调整措施,根据每阶段“积分制”推行情况,由嘎查两委向群众收集点评意见,及时调整不合理的约定、改进不到位的执行程序,让“积分制”运行更加高效。

小积分迸发大能量,额尔登布拉格苏木“积分制”的实行激发了广大党员群众主动参与的热情,提高了“主人翁”意识,让党员群众在参与嘎查活动的同时,既受到精神鼓励又得到物质实惠,有效激发了群众的参与感、获得感和幸福感,走出一条重塑乡村治理、提振群众精神、浸润文明乡风的新路子。(额尔登布拉格苏木党建办)